B2B · SasS
Marketing Management
Co-owned product scope, strategy, and delivery in a 3-person team.
Built a marketing automation platform from scratch able to handle campaigns, leads and channels across 4 user bases. Evolved from UI designer to product co-owner, making strategic decisions alongside backend lead and CEO.

At Glance
Beyond UI - Into Product Ownership
I was hired as a UI designer. But one month in, faced with three section names, no feature definitions, and a backend engineer who also needed directions... someone had to answer:
What actually goes in "Campaigns"? How deep does each section go? What is v1? and v2?
Who decides all this?
Hired as
UI Designer
↓ ↓ ↓
Reality
No Product team. No UX. No definition.
The Shift: Becoming Co-Owners
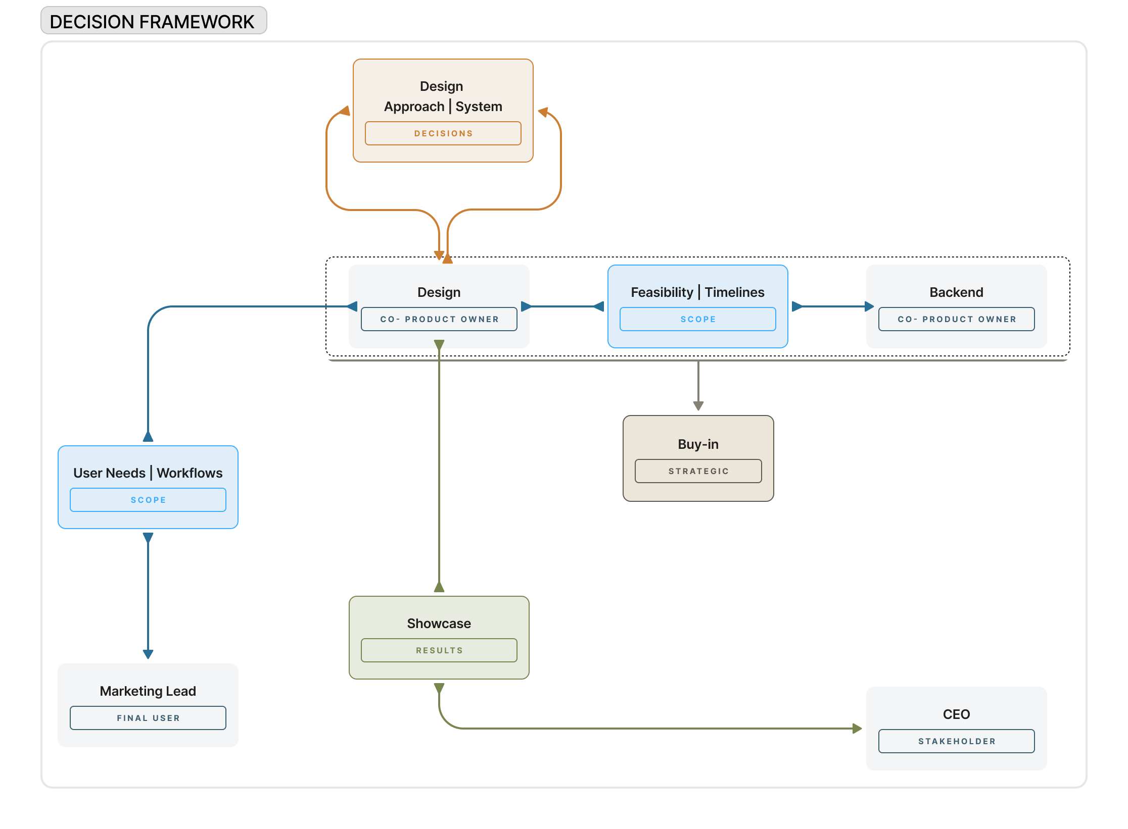
Backend Lead and I became de facto co-owners, not by choice, but by necessity. No one else was defining scope.
We operated as a hub: each handled our technical domains, but co-owned everything strategic.
- Backend Lead → All technical architecture, data models, APIs
- Me → Design, research, specs, QA
- Marketing Lead → provided user validation and domain knowledge (to me)
- CEO → received results-based check-ins (from both of us)
The brief: Direction, Not Definition
"
Campaigns. Leads. Unify the data. Make it work
"
A very brief Brief
Why This Worked
Backend had the CEO's ear. Rather than compete for access, we aligned on ownership.
We made decisions by combining both our knowledges:
I'd propose features based on user research and real workflows; Backend validated them against available data, architecture, constraints...
Many ideas didn't survive the process; the ones that did became the roadmap.
This approach ensured every feature had a solid backing long before reaching executives reviews.
The problem: Fragmented data, Blind decisions
When I joined in, the marketing team was flying blind. Campaigns performance was spread across multiple manually maintained Excel files, updated when time allowed. By the time they caught something that wasn't working, they'd already spent too much and missed many opportunities. CEO saw the inefficiency: fragmented data,slow feedback loops, and no shared view of performances across teams.
Constraints
> Results; not process → CEO's priority
> No precedents : No component libraries, no patterns
> Java FX : limited documentation and tools
> Frontend onboarded with only 1 approved screen
> Full ansyc with Front-end
> No PM, no UX
The Reality on the Ground
What we inherited:
- 14K customers → projected growth 24K
- Manual data entry across 6+ touchpoints + no visibility between teams
- Queries via Social Media manually redirected to customer support
- No tools to track campaign ROI in real-time
Key Learning: Partnership over Hierarchy
The strongest validation came from daily collaborators, not executives.
→ Result: We built the product specs Through design and iteration. Each step was validated.
The Journey: Milestones: Building the Plane While Flying It
Outcome: Core architecture validated. Look & Feel approved
The challenges
- Competitor research (Self-driven + Marketing Lead)
- Designing while learning marketing terminology & workflows
- Unifying IA (information architecture) for 4 data sources
- Unclear visual direction until month 3
Key learning
Partnership, early validation, and open communication.
Outcome: Reusablility as the only way forward
Challenges
- Frontend onboarded with only 1 approved screen (heighten pressure to deliver)
- No component libraries precedents
- System Tools don't suppport JavaFX
- Async collaboration across timezones and language barriers
Key learning
Short-term fixes weren't sustainable.
Outcome: Foundations were solid; new features can grow on top
Milestones
- Leads section & dashboard v1:shipped
- Component library v1.0 + tokens implemented
- Discovered Facebook DM bottleneck during user validation
- Proposed Facebook DM → CRM pipeline
- Feature validated with Backend and added to MVP scope
- Took over sprint coordination and ticket management (no PM)
- Backend and I presented product progress company-wide
- New section added: Analytics
- Second Backend joined to support architecture
Key learning
Not everything worked; what did became the base.
Outcome: Systematic delivery held as feature complexity increased
Milestones
- Campaigns dashboard & management v1:shipped
- Facebook DM → CRM pipeline fully implemented
- Unified inbox combining social media and customer support
- Google Ads + Analytics API integration
- Proposed Figma-to-git personalised workflow
Async system: At scale
- Detailed Figma annotations for every interaction state
- Prototypes with full microcopy included (no assumptions)
- Edge-case documentation for error states and corner cases
- Recorded mute-video walkthroughs for complex flows (language barrier)
- Backend review before handoff to align endpoint naming
Key learning
Documentation replaced constant alignment and allowed us to jump over language and time gaps.
Outcome: The proof-of-concept unlocked the buy-in
Milestones
- MVP shipped and ready for user testing
- Figma-to-Git pipeline validated and integrated
- Systematic async handoff reached ~ 90% design-to-code accuracy
- CEO approved expansion of the design system company-wide
- Design Ops team formed
- Trained 5 designers on systematic handoff methods
- Foundations built for this product became the company design system
Key learning
Building created the momentum that discussion couldn't.
This whole project proved the value
of a systematic approach.
What This Actually Looked Like
- Open conversation with Marketing Lead: "Campaigns".
- Campaigns moves from rough concept to first UX flow
- Backend validates data and terminology against architecture
- UX refined using backend feedback - repeat & iterate -
- Translate UX flows to Wireframes, then to UI, then handoff
A Defining Example:
A pain-point surfaced during validations and was owned end-to-end, from discovery to delivery.
Social Media managers were constantly pulled into handling customer complaints arriving via Facebook messages. These were manually handled and incresingly blurred the line between marketing and support.
The existing flow
- Facebook Message captured via Facebook API ➝ Our inbox
- Social Media team identifies it as support-related issue
- Conversation manually emailed to Customer Support
- Support locates customer, creates ticket and engages via email
- Social team responds separately on Facebook
My proposal
The idea was to use the conversation itself to identify support cases and connect them directly to the CRM.
Facebook message → ID request → CRM validation → Support workflow
When a customer sends a Facebook message, an automated reply prompts them to provide their contract number if the issue relates to support. Once detected, the ID is validated against the CRM and the customer is automatically located.
- The inbox shows clear indicators that the conversation is a support case
- A single action creates a CRM ticket and attaches the full message history
- The customer receives an automatic confirmation that their issue was transferred
Outcome and Impact
The Marketing Management platform delivered measurable impact across three dimensions: Product, Organization, and Business. This later reflected in CEO buy-in and investors-facing use.
The Change
Before: Fragmented and Manual
- Campaigns tracked on Excel across 4 departments
- Multiple lead entry points with no shared view
- Delayed reach of queries via social media to Customer Support
- No real-time visibility into campaign performance or ROI
- Manual errors and blind spots
After: Unified and Production-Ready
- Single source of truth across marketing, support, sales and leadership
- Automated data flows replacing manual input
- Facebook-to-CRM pipeline connecting customers to support
- Real-time tracking ans comparison
- Reliable data-based decisions
Looking back
This project didn’t just reach production-ready. It changed how I work.
I joined the company as a mid-level UI designer, with no prior product or leadership experience.
For the first time, I found out firsthand what it really means to build while defining. Scoping, designing, shipping, validating, revisiting, and restructuring all happened at once, with no clean lines between them.
I had to navigate the high level of uncertainty most startups are known for. Design, product, and system concerns were all active at the same time, constantly influencing one another.
At times, it was chaotic and stressful. Early decisions were continuously tested while foundations were still being laid; priorities shifted, assumptions broke, and not everything held.
Processes were sometimes messy. Acting as a one-person team – covering UI, UX, systems, product decisions, and parts of project management – forced me to step into responsibility quickly, with no buffer between decisions and consequences.
Looking back, the most valuable outcome wasn’t a feature, metrics, or a set of polished screens. It was learning how to keep moving without fully knowing the road ahead, and growing into responsibility through doing – not waiting for a title or label to arrive first.
Gallery
Approved look & feel - First screen design
User journey walkthrough
Card hover interactions
Social inbox UX - Interaction patterns
Social inbox UI - Interaction design
Social inbox - Handoff documentation
Brand identity excerpt
Campaigns dashboard UI
Create campaign - Review summary
Energy sector lead details
Login flow animation



